詳細介紹 Detailed introduction
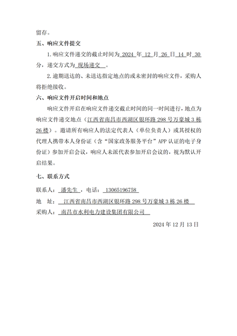
聯系方式地址:江西南昌西湖區(qū)銀環(huán)路298號(萬豪城)3棟A座26樓
聯系電話:0791-86594673
傳真:0791-86594673
版權所有:南昌市水利電力建設集團有限公司 技術支持:江西華邦
備案號:贛ICP備20006433號-1
贛公網安備 36010302000544號
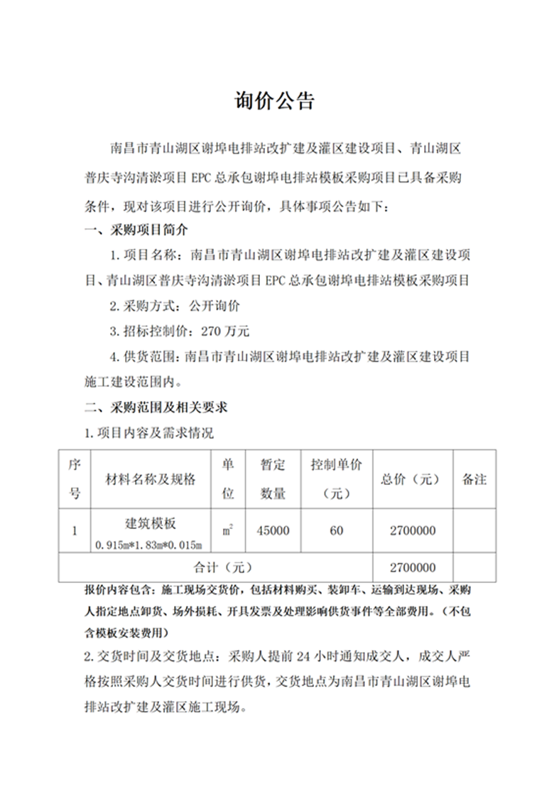
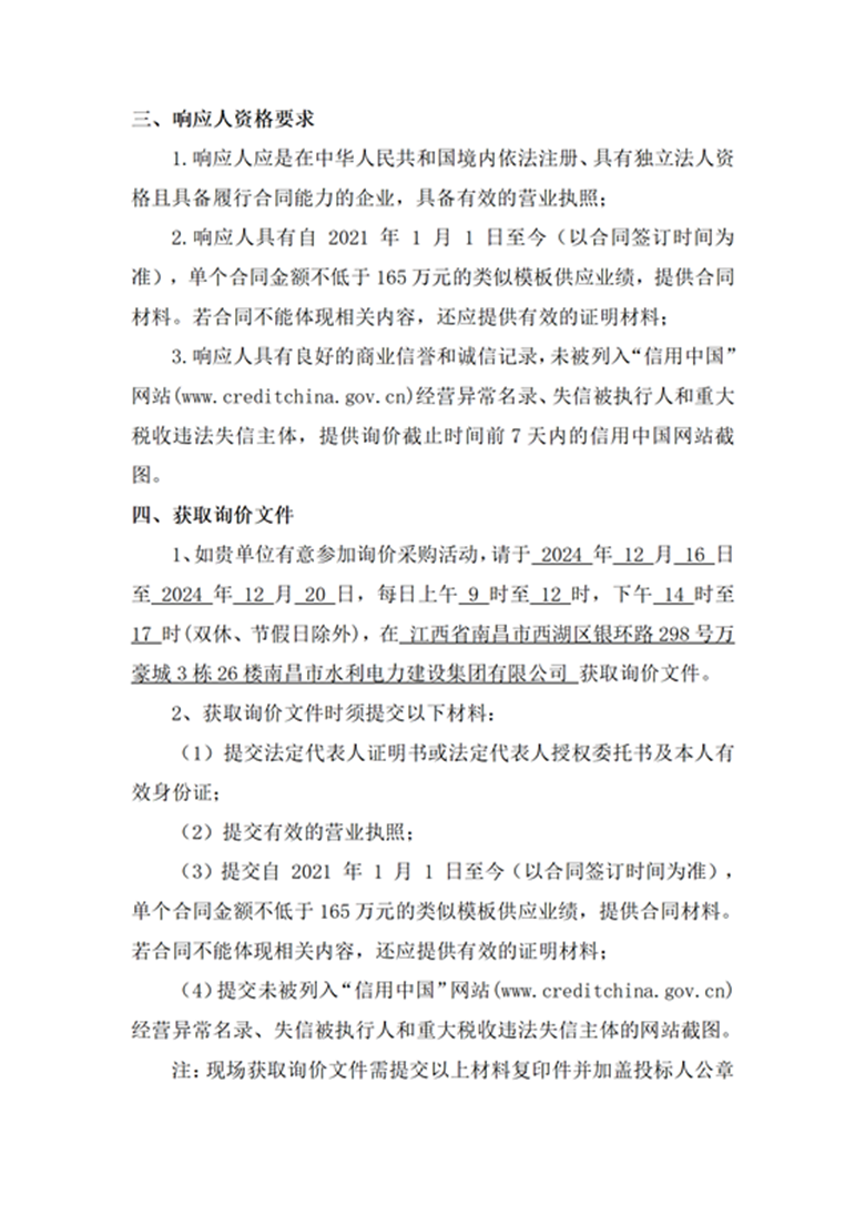
工程案例水利水電工程[泵站工程、堤防涵閘、小庫渠道、渠道及小農水工程
房屋建筑工程[堤防道路工程]
市政工程[園林綠化]








